암호화폐 수사관 ZachXBT가 중국 OTC 거래자 이콩 왕을 암호화폐 자금 세탁 혐의로 지목했습니다. 2022년부터 이콩은 라자루스 그룹에 의해 도난당한 수천만 암호화폐 자산을 세탁한 혐의를 받고 있습니다.
악명 높은 북한 해커 집단인 라자루스 그룹은 수백만 달러 상당의 암호화폐 해킹을 통해 도난 및 세탁 능력을 보여주었습니다.
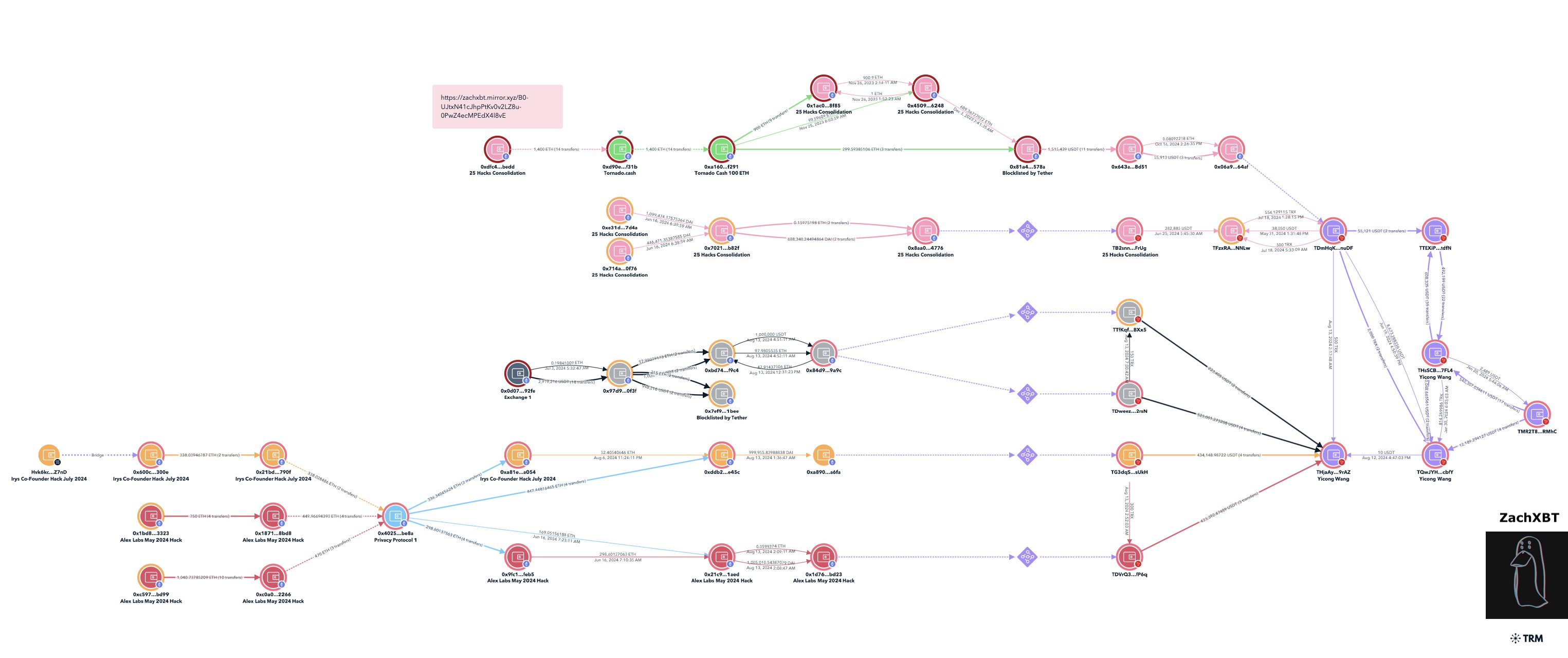
중국 OTC 트레이더가 라자루스 해킹 자산을 세탁했다?
암호화폐 수사관 ZachXBT는 확인한 바에 따르면 중국 OTC 거래자 이콩 왕이 라자루스 그룹을 위해 도난당한 암호화폐 자산을 세탁하는 주요 인물로 밝혀졌습니다. 사기를 폭로하는 것으로 알려진 ZachXBT는 이콩의 지갑 주소를 나타내는 자세한 플로우차트를 공유했습니다.
이 데이터는 이콩이 해킹된 계정과 불법 자금과 연결된 거래를 강조하며, 도난당한 자산의 세탁을 촉진한 혐의를 더욱 부각시킵니다.
더 읽어보기: ZachXBT는 누구인가, 암호화폐 사기를 폭로하는 수사관
라자루스 그룹은 북한에 기반을 둔 세계적으로 유명한 암호화폐 해커 집단입니다. 10월에 미국은 이 그룹을 8억 7900만 달러 상당의 암호화폐 도난 혐의로 기소했으며, 그들의 자산을 압수하기 시작했습니다. 이러한 정교한 해커들은 다양한 세탁 작업을 사용했으며, 7월에는 캄보디아를 통해 3500만 달러를 이동시켰습니다.
ZachXBT는 소셜 미디어 팔로워가 처음으로 그에게 연락해 왔으며, 그들의 거래소 계정이 이콩과의 P2P 거래 후 동결되었다고 주장했습니다. 플랫폼은 이 익명 사용자에게 라자루스로부터 도난당한 자금을 세탁했다는 이유로 서비스 약관을 위반했다고 통보했습니다. 이 사용자는 이후 ZachXBT에게 관련 지갑 데이터, 대화 스크린샷 등을 제공했습니다.
그러나 ZachXBT가 자금 흐름을 연결하려고 시도하는 동안, 이콩은 다시 연락을 취했습니다. 그는 이 익명 사용자에게 시장 가격보다 훨씬 낮은 가격으로 중국 위안화로의 이체를 제안했습니다. 이는 최근 발레리아 “비트마마” 페디아키나의 사례에서 볼 수 있듯이 사기꾼 활동의 전형적인 징후일 수 있습니다.
ZachXBT는 이콩이 라자루스 그룹을 위해 세탁한 도난 자산의 구체적인 금액을 밝히지 않았습니다. 그러나 그는 수백만 달러에 이르는 여러 사건을 지적하며, 이콩이 2022년부터 수천만 달러 상당의 도난 암호화폐를 현금으로 전환하는 데 도움을 주었다고 주장했습니다. 또한 별도의 스레드에서 ZachXBT는 이 자금을 확실히 추적하는 것이 어렵다고 언급했습니다.
“공개적으로 보고된 숫자는 보지 못했지만, 지난해에만 코인베이스 지원 소셜 엔지니어링 / 피싱 사기로 1억 달러에서 1억 5000만 달러가 도난당했다고 추정합니다.”라고 그는 말했습니다.
더 읽어보기: 주의해야 할 15가지 가장 흔한 암호화폐 사기
암호화폐 사기와의 싸움에서 진전이 있음에도 불구하고, 복잡한 피싱 작업이 증가하고 있습니다. 이콩의 여러 계정은 다양한 플랫폼에서 금지되었지만, ZachXBT는 그가 단지 사업 전략을 변경했다고 믿습니다.
“온체인 데이터에서 그가 최근 몇 주 동안 라자루스 그룹을 계속 도왔다는 것이 분명합니다. 희망적으로 언젠가 이콩 왕이 그의 행동에 대해 책임을 져야 할 것입니다.”라고 그는 마무리했습니다.


