구루 네트워크(Guru Network)는 블록체인과 인공지능(AI) 기술의 교차점에서 운영되는 미래 지향적인 탈중앙화 프로젝트입니다. 주로 프로세스 자동화가 필요한 비즈니스와 프로젝트에 맞춤화되어 있습니다. 이번 글에서는 2025년 구루 네트워크와 구루 토큰에 대해 알아보겠습니다.
2025년 구루 네트워크(GURU) 시세를 살펴보세요!
구루 네트워크란 무엇인가요?
구루 네트워크(Guru Network)는 혁신적인 제품 및 서비스 생태계를 제공합니다. 이 네트워크는 AI 기능을 구축하거나 강화하고자 하는 블록체인 기반 프로젝트와 앱을 위한 AI 컴퓨팅 멀티체인 레이어를 개발하고 있습니다.
이 프로젝트는 처음 탈중앙화 거래소인 덱스구르(DEXGuru) 트레이딩 터미널로 서비스를 시작되었습니다. 이후 실제 비즈니스 프로세스와 AI, 블록체인 기술을 결합한 올인원 플랫폼인 구루 네트워크로 발전해왔습니다. 2024년 이 플랫폼은 AI 중심의 애플리케이션 개발과 배포 간소화에 중점을 두고 있습니다.
구루 네트워크는 최소한의 코딩 기술을 요구하며 앱 개발을 쉽게 하는 ‘블록체인 비즈니스 프로세스 자동화(BBPA)’를 위한 프레임워크를 제공합니다. 이는 사용자의 복잡성을 줄여주며, 사용자는 고객을 위한 가치 창출에 집중할 수 있습니다.
개발자는 멀티체인 AI 컴퓨팅 레이어로 만들어진 AI 에이전트를 여러 블록체인의 애플리케이션에 사용할 수 있습니다.
2025년 구루 네트워크(GURU) 시세를 살펴보세요!
AI를 통한 비즈니스 프로세스 한계 평가
구루 네트워크는 현재 비즈니스용 AI 자동화 제품에 여러 한계가 있다고 말합니다. 현재 AI 모델은 패턴 인식과 자연어 처리(NLP), 데이터 분석 및 기타 많은 작업에 사용되고 있습니다. 하지만 실제 사례에서 AI의 허점을 드러내는 몇 가지 사례가 있습니다.
예를 들어, 최신 AI 모델은 여러 단계가 포함된 프로세스를 자동화하는 데 어려움이 있습니다. 목표가 복잡한 상황에서 이러한 AI 모델에만 의존하는 것은 무리일 수 있습니다.
문제를 정확히 해결해야 할수록 그 문제가 무엇인지 명확히 정리되어야 합니다. 문제가 무엇인지 명확하지 않다면, 그 문제가 무엇인지도 모르는 상태에서 문제를 해결하려고 하는 것입니다.
라훌 카노디아 데이터매틱스(Datamatics) 대표
또한 대규모 작업이나 여러 참여자가 개입하는 프로세스에서 AI를 사용하면 확장에 실패합니다. 이러한 문제는 빠르게 변화하는 환경에서 심각한 지연을 일으킬 수 있습니다.
마지막으로, AI 시스템은 실제 이벤트 및 프로젝트와 상호 작용할 때 오류를 일으킬 수 있습니다. 이는 실제 영역과 디지털 영역 사이의 간극을 메울 수 있는 능력에 한계가 있다고 말할 수 있습니다.
구루 네트워크는 이러한 문제 중 일부를 해결하는 것이 목표입니다. 구루 네트워크는 블록체인과 AI를 원활하게 결합함으로써 효율성을 극대화합니다. 또, 애플리케이션이 특정 상황을 인식해 분산된 프레임워크 내에서 성능을 최적화할 수 있도록 합니다.
구루 네트워크 기능
구루 네트워크는 탈중앙화 애플리케이션(DApp)의 기능과 효율성을 향상시키는 기능을 제공합니다. 이러한 기능은 다양한 분야에서 안전하고 확장 가능하며 효율적인 운영을 할 수 있도록 지원합니다.
AI 기반 사용자 흐름 조정
사용자 흐름을 조정하는 ‘플로우 오케스트레이터(The Flow Orchestrator)’는 중앙 허브 역할을 하며 네트워크 전반의 활동을 조율합니다. 비즈니스 프로세스를 정의하여 BBPA 엔진으로 전송하고, 구루 데이터 웨어하우스, 블록 탐색기, 트레이딩 터미널(DexGuru)에서 데이터를 가져옵니다.
기본적으로 구루 플로우 오케스트레이터는 AI 모델, 온체인 프로세스, 오프체인 데이터를 연결하여 원활한 운영 흐름을 유도합니다. 이는 효율성을 향상시키고 디앱의 범위를 확장시켜줍니다.
이 기능은 사용자에게 최소한의 코드 개발 환경과 사용자 친화적인 인터페이스를 제공해, 프로젝트 생성 및 관리를 간소화하도록 도와줍니다.
크로스체인 상호운용성
체인링크 크로스체인 상호운용성 프로토콜(CCIP)은 토큰을 전송하고 다른 블록체인의 스마트 컨트랙트에 임의의 메시지 데이터를 전송하기 위한 솔루션입니다. CCIP를 전문가 네트워크의 서비스에 통합하면 안전하고 효율적인 오프체인 계산과 데이터 피드를 보장할 수 있습니다.
이 아키텍처는 금융 및 공급망, 자동화된 고객 상호작용과 같은 분야에서 확장성을 제공할 수 있습니다. 또 CCIP는 여러 EVM 호환 블록체인에서 작동하고 있습니다. 이 때문에 구루 네트워크는 더 많은 네트워크로 서비스를 확장할 수 있습니다.
기본적으로 내장된 AI 에이전트
구루 네트워크의 개별 에이전트는 AWS 람다(Lambda) 함수와 유사합니다. AWS 람다 함수는 서버를 관리할 필요 없이, 이벤트나 요청에 대한 응답으로 애플리케이션의 코드를 실행하는 컴퓨팅 서비스입니다.
반면, 개별 에이전트는 해당 작업을 구독하고 다양한 작업을 실행하며 구루 네트워크의 경제 프레임워크 내에서 상호 작용합니다. 이들이 실행하는 작업은 다음과 같습니다.
- AI 모델 요청 실행
- 비위탁 거래 수행
- 트레이딩 전략 및 지표를 기반으로 매수 및 매도 신호 계산
구루 네트워크 서비스
트레이딩 터미널
앞서 언급했듯이, 덱스구루(DexGuru)는 구루 네트워크의 트레이딩 터미널입니다. 네트워크에서 제공하는 첫 번째 서비스입니다. 덱스구루는 다양한 기능으로 사용자에게 여러 가치를 제공합니다. 서비스는 다음과 같습니다.
- 트레이딩뷰 차트: 사용자가 기술적 분석을 위해 모든 토큰 차트에 접근할 수 있습니다.
- 토큰 프로필: 각 토큰의 온체인 데이터에서 파생된 통계, 분석, 전체 트랜잭션을 볼 수 있습니다.
- 메타 집계: 덱스구루가 거래를 최적화하고 최적의 가격을 찾기 위해 사용하는 메커니즘입니다.
- 주문 제한: 덱스구루는 1인치 거래소를 통해 지정가 주문을 라우팅합니다.
- 크로스 체인 스왑: 리피(LiFi) 브지를 사용해 브리지를 집계하는 등 스왑을 지원합니다.
- 알림: 가격 알림을 통해 최신 정보를 확인할 수 있습니다.
- 멀티 차트: 단일 탭에서 토큰 차트를 사용자 지정할 수 있습니다.
- 모바일 앱: 안드로이드와 iOS를 모두 지원합니다.
이는 트레이딩 터미널에서 제공하는 기능 중 일부에 불과합니다. 사용자는 온체인 분석과 트레이딩에 도움이 되는 추가 기능을 이용할 수 있습니다.
블록 탐색기
구루 네트워크의 블록 탐색기는 기본적으로 앱체인을 위한 이더스캔의 대안입니다. 포트폴리오 보기, 토큰 잔액, 스마트 컨트랙트 확인 등 표준 블록 탐색기에서 볼 수 있는 것과 동일한 기능을 제공합니다.
여기에 포함된 다른 고급 기능으로는 추적, ABI 실행 인터페이스, 트레이딩뷰 차트, 개발자를 위한 API, EVM 호환 블록체인과의 통합 등이 있습니다. 다음과 같은 코인이 포함됩니다.
- 이더리움
- BNB
- Polygon
- Gnosis
- 옵티미즘
- Arbitrum
데이터 웨어하우스
데이터 웨어하우스는 분석, AI, 머신러닝(ML)과 같은 데이터 집약적인 애플리케이션을 지원하는 온체인 데이터 액세스 솔루션입니다. 데이터 수집, 시각화, 실시간 스트리밍을 위한 고급 도구를 제공합니다.
이 도구는 블록 탐색기와 통합하여 고급 데이터 쿼리, AI 기반 시각적 SQL 편집기 활용, 복잡한 데이터를 시각화하는 대시보드 생성, 데이터 웨어하우스와의 통합, 커뮤니티 중심 API 접속 지점(Endpoint) 등을 사용할 수 있도록 합니다.
구루 프레임워크
소프트웨어 개발 키트(SDK)인 구루 프레임워크는 디앱을 개발, 배포, 관리하기 위한 개발 프로세스를 간소화합니다. 사용자가 AI를 디앱 개발에 통합할 수 있는 일련의 도구와 라이브러리를 제공합니다.
구체적인 기능으로는 플로우 오케스트레이터와의 통합, BBPA 엔진 액세스, 스마트 컨트랙트 동기화, 웹2와 웹3를 연결하는 API, 개별 에이전트의 생성 및 관리 등이 있습니다.
커뮤니티 및 참여
구루 네트워크에는 여러 필수 참여자가 참여하며, 각 참여자는 지속 가능성을 위해 고유한 임무를 맡습니다. 자세한 내용은 다음과 같습니다.
| 역할 | 설명 |
| 전문가 | 핵심 기여자를 말합니다. AI 프로세서, 컴퓨팅 노드 러너, 개별 작업자. |
| 개별 에이전트 | 유연한, 이벤트 기반 계산 단위. BBPA 엔진에서 발행한 특정 작업에 응답합니다. 개별 에이전트는 구루 네트워크 내에서 필수적인 경제 단위로서 작업을 성공적으로 완료하면 수수료를 받습니다. |
| 에코시스템 프로젝트 | 특정 작업이나 비즈니스 기능을 해결하기 위해 여러 BBPA 오케스트레이션과 데이터 시나리오를 결합하는 소매 및 비즈니스 프로젝트입니다. 또한 구루로 활동할 수 있으며 IAAS(서비스로서의 인프라) 카탈로그에 AI 프로세서, 구루 AI 어시스턴트 및 개별 워커를 게시할 수 있는 기회를 가질 수 있습니다. |
| 통합자 | 통합자는 구루 AI 플로우 오케스트레이터 및 프레임워크의 B2B 채택을 제공하는 중간 계층입니다. |
| 개인 사용자 | 개인 사용자들은 네트워크에서 자신의 지갑을 어시스턴트처럼 사용할 수 있습니다. 또한, ‘Compute by Earn’ 기능을 이용해 기기나 지갑이 사용되지 않을 때 어떤 개별 에이전트를 실행할지 선택할 수 있습니다. |
사용자 참여는 피드백을 통해 네트워크 전체의 가치를 상승시킵니다. 거버넌스 메커니즘과 해커톤, 개발자 프로그램, 구루 토큰은 구루 생태계를 더욱 풍성하게 합니다.
구루(GURU) 토큰
구루(GURU)는 구루(Guru) 네트워크의 네이티브 토큰입니다. 기여자 및 스테이커와 같은 구루 생태계의 많은 참여자에게 수익을 분배하는 데 사용됩니다. 이 토큰은 수익 분배을 넘어서 광범위한 구루 생태계에 힘을 실어줄 것입니다. GURU는 트랜잭션 및 서비스 수수료, AI 사용 및 컴퓨팅 수수료, 플로우 오케스트레이터 수수료 등을 지불하는 데 활용됩니다.
토큰노믹스와 인센티브 메커니즘
구루와 개인 에이전트는 주로 두 가지 메커니즘을 통해 인센티브를 받습니다.
- IAAS 카탈로그에 나열된 BBPM 프로세스의 인스턴스화 수수료.
- 개별 에이전트를 서비스로 제공하고 계산 작업을 위한 인프라를 제공함으로써 네트워크 운영을 지원하는 데 따른 수수료.
사용자는 GURU 토큰을 잠가 네트워크를 지원하고 보상을 받을 수도 있습니다. 이 토큰은 스테이킹 외에도 대출, 차용, 이자 농사 등 부가 소득을 발생시킵니다. GURU는 또한 브리징 및 상호운용성 서비스를 지원하는 데 사용됩니다.
GURU의 총 공급량은 1,000,000,000 GURU로 설정되어 있습니다. 초기 유통량은 총 공급량의 20~30% 정도가 될 것입니다.
토큰 할당은 다음과 같습니다.
- 주요 기여자: 20%
- 조직 재무부: 20%
- 생태계 개발: 10%
- 투자자 20%
- 어드바이저 2%
- 파트너십 1%
- 초기 유동성 및 가격 책정 10%
- 마케팅 3%
- 거래소 상장: 2%
- 유동성 부트스트래핑 풀(LBP): 10%
- 보조금: 2%
구루 네트워크에 구축된 서비스
여러 프로젝트가 이미 다양한 분야에 걸쳐 구루의 서비스를 채택했습니다. 대표적으로 구루의 덱스구르(DexGuru), 블록 탐색기, 데이터 웨어하우스가 있습니다. 하지만 다른 서비스도 있습니다.
- 아트 퓨전 트리: 아트 퓨전은 혼합 미디어 아티스트가 실내 및 실외 작품을 위한 의뢰 작품을 제작할 수 있는 플랫폼입니다.
- 픽셀팩트닷에이아이(Pixelpact.ai): AI로 개인화된 예술 작품을 제작할 수 있는 플랫폼입니다. 이를 통해 NFT를 발행하고 아트를 착용할 수도 있습니다.
- 니프트넷 밈코인(NiftNet MemeCoin)
- 리얼리티크래프트(RealityCraft)
개발팀 및 어드바이저
구루 네트워크는 에브게니 바흐티예프(Evgeny Vakhteev)와 닉 사윈(Nick Sawinyh)의 아이디어로 탄생했습니다. 사윈은 블록체인과 암호화폐, 웹 3.0 분야에서 10년 이상 애플리케이션을 성장시키고 개발했습니다. 또, 제품 및 마케팅 리더로 활동한 경험이 있으며, 이전에는 블록체인 기업 디파이프라임(Defiprime)을 설립했습니다.
바흐티예프는 현재 구루 네트워크에서 분리된 거래 터미널인 덱스구루의 기술책임자입니다. 그는 엔터테인먼트 기업 훌루에서 소프트웨어 개발자로 일한 경험이 있습니다. 이전에는 여러 기업에서 최고경영자로 일했습니다. 다른 주요 팀원은 다음과 같습니다.
젠나디 오미셰프(Gennady Omyshev) – 리드 디자이너
세르게이 V.(Sergey V) – 데이터베이스
일리야 보즈코(Ilya Bozhko) – 제품 디자이너
비탈리 바흐티예프(Vitaly Vakhteev) – 소프트웨어 개발자
파트너십
덱스구루(DexGuru) 플랫폼은 두 차례의 펀딩 라운드를 통해 최소 600만 달러의 자본을 조달했습니다. 파라파이 캐피털(ParaFi Capital)이 주도한 첫 번째 라운드에서는 100만 달러를 모금했습니다. 두 번째 라운드에서는 후오비(Huobi), 윈터뮤트(Wintermute), 산딥 네일왈(Sandeep Nailwal)과 12개 이상의 엔젤 투자자, 기업, 회사로부터 500만 달러를 모았습니다. 다음은 투자 기업 목록의 일부입니다.
- 임파서블 파이낸스(Impossible Finance)
- 시마 캐피탈(Shima Capital)
- 미라나 벤처스(Mirana Ventures)
- 레고 캐피탈(Legos Capital)
- 허니다오(HoneyDAO)
- 니마 캐피탈(Nima Capital)
- 인큐바 알파(Incuba Alpha)
- D1 벤처스(D1 Ventures)
- 안드로메다 캐피탈(Andromeda Capital)
- 우드스탁(Woodstock)
- 대다러스(Daedalus)
- 수퍼노바(Supernova)
- 카덴자 벤처스(Cadenza Ventures)
이러한 투자 덕분에 구루 네트워크는 EVM 호환 트레이딩 터미널로 시작해 2024년 확장된 플랫폼으로 확장했습니다.
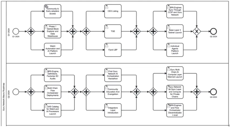
로드맵
2024년 1분기 프로젝트는 커뮤니티와 얼리 어답터에 대한 접근, 블록 익스플로러와 데이터 웨어하우스의 1단계 테스트넷, 웹3 자동화 및 AI 플랫폼 도입에 중점을 두었습니다. 또한 1분기에서 2분기에는 BBPA 엔진과 체인링크의 CCIP가 동기화되었습니다.
이 기간에는 토큰 생성 이벤트, 피요르드 유동성 부트스트래핑 풀 구현, 기본 레이어 3 테스트넷 출시, 개별 에이전트 플랫폼 출시도 예정되어 있습니다. 2분기에서 3분기에는 해커톤과 커뮤니티 전도 활동이 시작될 예정입니다.
2024년 3분기에는 AI 컴퓨팅 계층의 발전이 이루어질 것입니다. 또한, 전문가 네트워크는 동기화 계층으로 자리매김하고, 프라이빗 체인을 위한 컴퓨팅, 그리고 BBPA 엔진과 플로우 오케스트레이터를 탈중앙화할 것입니다.
비즈니스 세계를 웹3.0으로 가져오다
구루 네트워크는 오프체인과 온체인 세계를 연결하는 종합 플랫폼입니다. 인공지능과 블록체인의 혁신을 활용하여 작업을 자동화하고 비즈니스 세계를 미래로 나아갈 수 있도록 지원합니다. 이를 통해 개발자와 창업자는 자신이 가장 잘하는 일을 하고 고객을 위한 가치 창출에 집중할 수 있습니다. 구루 프레임워크 SDK, 데이터 웨어하우스, 구루 레이어 3 및 기타 여러 서비스를 통해 확장되는 이 생태계는 웹 3.0 이상의 비즈니스, 프로젝트 및 개발자에게 가치 있는 서비스를 제공합니다.
자주 찾는 질문/답
구루 네트워크는 블록체인과 인공 기술을 통합한 플랫폼입니다. 특히 분산형 애플리케이션을 개발하는 기업을 위해 여러 단계의 작업을 자동화하는 서비스 에코시스템입니다. 구루는 또한 베이스 스택을 사용하여 레이어 3을 구축했습니다.
구루 토큰은 구루 네트워크의 인센티브 레이어입니다. Guru 네트워크의 많은 서비스를 부트스트랩하기 위해 사용됩니다. 사용자는 토큰을 스테이킹, 거래, 이자 농사, 기타 다양한 활동에 사용할 수 있습니다.
구루 생태계에는 여러 참여자가 있습니다. 구루와 개인 에이전트는 제공된 서비스에서 수수료를 징수하여 인센티브를 받습니다. 생태계 프로젝트와 일반 사용자도 다양한 수단을 통해 수익을 얻을 수 있습니다.





