블록체인이란 무엇인가요? 암호화폐와 어떤 관련이 있을까요? 또 해킹 가능성은 없을까요?
블록체인에 대해 많이 들어봤지만, 사실 자세히 살펴보지 않은 분들이 많으실 겁니다. 이번 글에서는 블록체인 기술은 무엇인지 해킹 가능성은 있는지에 대해 자세히 다루겠습니다.
블록체인이란 무엇인가요?
블록체인은 온라인 거래를 가능하게 하는 분산 데이터베이스 시스템 또는 장부입니다. 분산 원장 기술(Distributed ledger technology)은 블록체인 기술의 다른 이름입니다. 이 원장은 특정 시스템이나 네트워크에서 발생하는 모든 거래와 잔액 변화를 추적하는 특수한 기록부와 같습니다. 블록체인 원장은 암호화폐(디지털 화폐)에 대한 정보를 저장합니다.
블록체인의 데이터는 불변하며, 모든 사람이 동일한 정보를 가지고 있으고, 모두가 알지 못하는 사이에 변경될 수 없습니다.
블록체인을 통해 사용자는 중개자(예: 은행) 없이도 전 세계적으로 개인 간 거래(P2P)를 할 수 있습니다.
간단히 말해, 암호화폐는 디지털 화폐이며 블록체인은 암호화폐의 장부입니다. 블록체인은 은행 없이도 사용자가 직접 암호화폐를 보내고, 받고, 저장할 수 있는 분산 데이터베이스입니다.
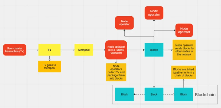
블록체인의 작동원리
블록체인은 블록체인에서 생성된 모든 거래와 사용자 계정의 기록을 영구적으로 보관합니다. 사용자가 트랜잭션을 생성하면 바로 수신자에게 전달되지 않습니다. 멤풀(mempool)이라는 트랜잭션 대기열에서 대기합니다 .
채굴자 또는 검증자라고 불리는 특수 작업자가 멤풀에서 이러한 트랜잭션을 수집하여 블록이라는 데이터 패키지에 넣습니다. 좀 더 자세히 설명하자면, 채굴자와 검증자는 노드를 실행하기 때문에 트랜잭션을 수락하고 처리하며 블록을 생성할 수 있습니다. 따라서 채굴자와 검증자라는 이름은 노드 운영자와 상호 교환할 수 있습니다.
노드는 더 큰 시스템이나 네트워크 내의 개별 구성 요소입니다. 컴퓨터 과학의 맥락에서, 노드는 단순히 네트워크에 연결된 장치 또는 컴퓨터입니다(즉, 노드 그룹이 네트워크를 생성합니다). 따라서 노드 운영자(즉, 채굴자 및 검증자)는 블록체인을 유지하기 위한 소프트웨어가 저장된 노드라는 컴퓨터를 운영합니다.
이러한 특수 작업자는 네트워크 내의 다른 노드 운영자에게 블록을 전송합니다. 노드 운영자는 블록을 받아 포맷이 제대로 되었는지 확인합니다. 포맷이 제대로 되었다면 노드 운영자는 블록을 블록체인 기록에 추가합니다.
즉, 블록은 이전에 승인된 블록에 추가되거나 연결되어 블록체인이라는 블록 체인을 형성합니다. 블록체인은 전 세계의 컴퓨터에 복제된 블록 체인(또는 거래 데이터)의 기록입니다. 이 모든 과정이 끝나면 트랜잭션이 완료됩니다.
정보가 기록되거나 블록이 추가되면, 해당 네트워크에서 실행 중인 노드의 동의 없이는 변경할 수 없습니다. 각 블록에는 타임스탬프와 이전 블록에 대한 링크가 있습니다. 누구나 이 거래 목록을 읽을 수 있습니다.
블록체인이 암호화폐에 중요한 이유
블록체인은 익명의 비트코인 창시자인 사토시 나카모토에 의해 2008년에 처음 만들어진 후 2009년에 구현되었습니다.
블록체인은 미국 재무부가 달러와 동전을 주조하는 방식과 유사하게 암호화폐를 생성합니다. 이 말은 암호화폐를 발행하지 않는 블록체인을 가질 수 있다는 것입니다. 이 두 가지는 의도와 목적에 따라 달라질 수 있습니다.
디지털 화폐는 제대로 구현하지 않으면 특정 위험이 따릅니다. 첫째, 디지털 방식으로 돈을 만들 수 있다면 누군가 돈을 위조하는 것을 어떻게 막을 수 있을까요? 둘째, 모든 거래 기록과 계좌 잔액을 보관하는 데이터베이스가 다운되면 어떻게 될까요?
마지막으로, 누가 데이터베이스를 유지 관리할 것이며, 유지 관리한다면 누가 데이터베이스를 이용하지 못하도록 막을 수 있을까요? 간단히 말해 블록체인은 디지털 형태의 화폐와 관련한 여러가지 문제를 해결합니다. 암호화폐로 트랜잭션을 생성하면 블록체인은 이를 블록에 저장합니다. 블록이 순차적으로 암호화되어 전 세계 노드에 분산되는 이유는 다음과 같습니다.
- (디지털 화폐의 문제인) 이중 지출 방지
- 개인 정보 보호 및 거래 데이터 보호
- 하나 또는 여러 대의 컴퓨터(노드)가 다운되더라도 블록체인의 기록은 여전히 존재
- 누구나 노드를 실행하여 네트워크를 보호할 수 있음
블록체인은 탈중앙화되어 있고, 불변하며, 검열에 강합니다. 따라서 블록체인은 거래 데이터를 기록하는 데 널리 사용됩니다. 기록이 변경될 수 있는 중앙화된 원장이나 장부와 달리 블록체인은 변경이 불가능합니다. 블록체인은 암호화폐 거래를 기록하는 방법뿐만 아니라 토큰과 코인을 발행할 때도 필요합니다.
블록체인 기술은 어떤 문제를 해결할 수 있나
- 중개자 – 은행과 같은 중개자가 필요하지 않습니다. 페이팔과 같은 온라인 결제 수단도 은행 계좌와 연동되어야 작동합니다. 하지만 블록체인 기술은 제3자 없이도 거래를 확인하고, 신원을 확인하고, 계약을 확인할 수 있도록 합니다.
- 신뢰 문제 – 네트워크는 새로운 정보가 추가되기 전, 복잡한 수학 문제를 풀고 증명한 다음, 네트워크의 나머지 구성원들이 검증해야 하는 복잡한 과정을 통해 신뢰를 구축합니다. 은행과 웹사이트, 결제 시스템 등 여러 요소를 개별적으로 신뢰해야 하는 온라인 결제와 비교해보세요.
- 투명성 – 퍼블릭 블록체인에서는 모든 거래 내역을 볼 수 있으므로 기존 금융 시스템에는 존재하지 않았던 무결성과 책임성을 확보할 수 있습니다.
- 통제 – 블록체인은 탈중앙화된 시스템으로, 어떤 개인도 상황을 통제할 수 없으며 합의를 통해서만 상황이 바뀔 수 있습니다.
- 탈중앙화 – 블록체인은 화폐 발행을 안전하게 탈중앙화할 수 있습니다. 중앙 집중식 화폐 발행의 문제점은 발행자가 임의로 더 많은 화폐를 인쇄할 수 있어 가치가 급락할 수 있다는 것입니다. 이를 인플레이션이라고 합니다.
- 검열 저항성 – 누구나 거래 기록을 유지할 수 있기 때문에 누구도 원장에 대한 접근을 거부할 수 없습니다. 이는 상대방이 지불 능력이 있는지 확인하고자 하는 개인 대 개인(P2P) 거래에 특히 유용합니다.
- 불변성 – 블록체인에 저장된 기록은 영구적입니다. 기존 금융에서는 중앙화된 기관이 고객을 속이기 위해 장부를 변경하거나 조작할 수 있었습니다. 블록체인 기술을 사용하면 이는 거의 불가능합니다.
P2P 결제 시스템으로서의 블록체인
블록체인은 금융 가치에 대한 정보를 안전하게 저장합니다. 이는 기업 간의 이체를 기록하고 은행과 같은 중앙화된 제3자의 개입을 없애줍니다. 미국에서는 달러를 계속 발행해 달러의 가치가 하락하고 있고, 은행은 비윤리적인 자금 운영으로 고객이 피해를 보고 있습니다.
예를 들어, 상품과 서비스를 결제할 때 즉시 거래가 완료되더라도 보통 며칠이 지나야 결제가 완료됩니다. 즉, 현금이 실제로 송금되거나 이체되지 않는다는 뜻입니다. 송금하는 경우, 은행은 수취인에게 자동으로 크레딧을 지급합니다.
이는 은행이 다른 은행으로 돈을 송금해야 하기 때문입니다. (실제로는 은행이 서로 원장을 확인합니다). 은행이 공급업체의 은행과 관계가 없거나 은행이 서로 다른 국가에 있고 다른 통화를 사용하는 경우, 프로세스가 더 오래 걸립니다.
그동안 중개인에게 수수료를 지불해야 하기 때문에 송금 또는 수취 시 비용이 발생합니다. 하지만 블록체인을 사용하면 중개자 없이 P2P 거래로 간편하게 자금을 보낼 수 있습니다.
원래 비트코인은 혁신적인 P2P 디지털 화폐로 환영받았지만, 웹3.0이 확장되면서 다른 디지털 화폐가 P2P 가치 전송에 더 인기를 끌고 있습니다. 가령, 비트코인 캐시(BCH)는 비트코인 생태계에 남아 있는 확장성과 속도 문제를 개선하기 위해 출시된 통화입니다. 비트코인 캐시(BCH)는 송금 및 전자 상거래 결제 수단으로 사용되며 소액 결제에도 사용될 수 있습니다.
블록체인 기술을 적용하는 방법
블록체인 기술은 여러 산업을 변화시킬 수 있는 잠재력을 갖추고 있습니다. 적용 분야는 방대합니다. 사례는 다음과 같습니다.
- 스마트 컨트랙트: 일부 블록체인은 다양한 유형의 디지털 정보나 상태를 저장하는 데 사용됩니다. 외부 데이터 피드(예: 주가, 에너지 사용량)에서 조건이 충족될 때, 자동으로 작동되도록 코드를 프로그래밍할 수 있습니다.
- 사물 인터넷: 인터넷을 사물에 직접 연결하는 것을 말합니다. 블록체인 기술이 발전함에 따라 인터넷으로 사물을 작동하는 영역이 늘어날 것입니다.
- 모금: 자선 업계도 블록체인 기술을 이용해 모금을 할 수 있습니다. 자선 단체는 종종 기부금이 수혜자에게 제대로 도착했는지 증명하는 데 어려움을 겪습니다. 하지만 블록체인은 자금 배분에 대한 정보를 기부자에게 직접 공개할 수 있습니다.
- 헬스케어: 블록체인 기술은 매우 안전하고 신뢰할 수 있습니다. 이 때문에 의료 데이터와 같은 민감한 정보를 기록하고 저장할 수 있습니다.
- 공급망 관리: 완전한 투명성을 바탕으로 공급망 프로세스를 정확하게 추적하고 공개할 수 있습니다. 고객은 구매한 제품의 정확한 출처와 유통 과정을 알 수 있습니다. 결과적으로 기업의 무결성이 강화됩니다.
블록체인의 해킹 가능성
블록체인은 기본적으로 분산형 데이터베이스로 중앙 집중식 서버가 없이 거래 기록을 여러 대의 컴퓨터(노드)에 분산 저장합니다. 이로 인해 보안 측면에서 매우 안전하다고 여겨지지만, 여전히 해킹 가능성이 존재합니다.
1. 51% 공격
블록체인은 여러 노드가 합의를 통해 블록을 생성하고, 그 블록을 연결하는 방식으로 거래를 검증합니다. 하지만 만약 한 그룹의 채굴자가 네트워크의 51% 이상의 해시 파워를 차지하면, 해당 그룹은 거래를 변경하거나 블록체인에서 거래를 되돌릴 수 있습니다. 이를 51% 공격이라고 하며, 공격자는 블록체인의 트랜잭션 기록을 조작할 수 있습니다.
- 영향: 거래의 이중 지불(Double Spending)과 불법적인 거래 승인 가능
- 예시: 2018년 비트코인 캐시에서 발생한 사례처럼 51% 공격을 통해 블록체인의 안정성에 타격을 줄 수 있습니다.
2. 스마트 컨트랙트 취약점
블록체인에서 스마트 컨트랙트는 미리 정해진 규칙에 따라 자동으로 실행되는 프로그램입니다. 그러나 스마트 컨트랙트의 코드에 버그나 취약점이 있을 경우 해커는 이를 악용하여 자금을 탈취할 수 있습니다.
- 영향: 해킹, 자금 유출
- 예시: 2016년 이더리움의 DAO 해킹 사건에서는 스마트 계약의 취약점을 이용해 약 5,000만 달러가 탈취된 사건이 발생했습니다.
3. 시빌 공격
시빌 공격(Sybil Attack)은 블록체인 네트워크에 다수의 가짜 노드를 만들어서 네트워크의 결정을 조작하는 공격입니다. 공격자는 네트워크에서 다수의 가짜 신뢰할 수 있는 노드를 만들어 합의 과정에 영향을 미칠 수 있습니다.
- 영향: 거래의 정당성 왜곡, 네트워크의 신뢰도 하락
- 예시: 공격자가 가짜 노드를 통해 합의 메커니즘을 왜곡하면 블록체인 전체의 무결성이 떨어질 수 있습니다.
4. 프라이빗 키 유출
블록체인에서는 사용자가 프라이빗 키를 이용해 거래에 서명합니다. 이 프라이빗 키가 유출되면, 공격자는 해당 사용자의 자산을 마음대로 이동시킬 수 있습니다. 프라이빗 키는 절대로 유출되지 않도록 철저히 보호해야 합니다.
- 영향: 자산 도난
- 예시: 사용자가 자신의 프라이빗 키를 잘못 관리하거나 피싱 사이트에 노출되면 자산을 도난당할 수 있습니다.
5. 제로데이 공격과 취약점
제로데이 공격은 보안 전문가가 발견하지 못한 새로운 취약점을 공격자가 발견하고 이를 악용하는 공격입니다. 블록체인 기술에서도 제로데이 취약점이 발견될 수 있으며, 이를 통해 해커가 블록체인 네트워크의 무결성을 침해할 수 있습니다.
- 영향: 취약점 발견 시 시스템에 심각한 영향, 자산 탈취
- 예시: 취약점이 발견되기 전까지는 피해를 방지할 수 없기 때문에 예방이 중요합니다.
6. 교차체인 해킹
다양한 블록체인 네트워크가 연결되는 크로스 체인 기술((Cross-chain Attack)이 발전하면서, 서로 다른 블록체인 간의 거래를 해킹하려는 시도도 있을 수 있습니다. 교차체인 간의 취약점을 악용해 해커가 거래를 조작하거나 자금을 탈취할 수 있습니다.
- 영향: 다른 블록체인 네트워크 간의 자산 유출
- 예시: 여러 블록체인을 연결하는 기술에서의 취약점을 이용한 공격
7. 클라우드 및 중앙화된 서비스 해킹
블록체인 자체는 분산형 시스템이지만, 이를 지원하는 클라우드 서비스나 중앙화된 플랫폼(예: 암호화폐 거래소)은 해킹 공격의 주요 대상이 될 수 있습니다. 해커가 이러한 플랫폼을 공격하면, 사용자의 자산이 탈취될 수 있습니다.
- 영향: 사용자 자산의 탈취
- 예시: 2014년, 일본의 암호화폐 거래소 마운트곡스에서 850,000 비트코인이 해킹되어 도난당한 사건이 있었습니다.
8. 양자 컴퓨터의 암호 해독 능력
현재 블록체인 시스템에서 사용되는 암호화 알고리즘(예: RSA, ECDSA, SHA-256 등)은 고전적인 컴퓨터로는 매우 강력한 보안을 제공합니다. 그러나 양자 컴퓨터는 쇼어 알고리즘(Shor’s Algorithm)을 사용하여 이러한 암호화 알고리즘을 빠르게 해독할 수 있는 능력을 가지고 있습니다.
- 위험: 양자 컴퓨터가 충분한 처리 능력을 가지게 되면, 현재 블록체인에서 사용되는 암호화 방법이 더 이상 안전하지 않게 됩니다. 예를 들어, 타원 곡선 디지털 서명 알고리즘(ECDSA)은 양자 컴퓨터의 힘에 의해 서명을 빠르게 추론할 수 있어, 거래의 위조와 변조가 가능해질 수 있습니다.
- 영향: 거래의 무결성이 깨지고, 개인 키와 프라이빗 키의 보호가 무효화될 수 있습니다. 이는 암호화폐와 같은 디지털 자산의 보안에 큰 위험을 초래할 수 있습니다.
자주 찾는 질문/답
블록체인은 온라인 거래를 가능하게 하는 분산 데이터베이스 시스템 또는 장부입니다. 분산 원장 기술은 블록체인 기술의 다른 이름입니다. 암호화폐는 블록체인에 저장할 수 있는 디지털 자산입니다. 명확히 말하면, 암호화폐를 발행하지 않는 블록체인을 가질 수 있습니다.
블록체인은 탈중앙화와 불변성, 검열 저항성이라는 특성이 있습니다. 거래 데이터를 기록되며 누구나 열람 가능합니다. 중앙화된 원장이나 장부와 달리 블록체인은 변경이 불가능합니다.
중앙 집중식 화폐 발행은 발행자가 임의로 더 많은 화폐를 찍어낼 수 있습니다. 이 때문에 가치가 급락할 수 있습니다. 이를 인플레이션이라고 합니다. 하지만 블록체인은 중앙 집중식이 아닌 시스템을 탈중앙화해 화폐를 발행할 수 있습니다.
블록체인은 전 세계에 분산되어 있고 누구나 거래 기록을 유지할 수 있기 때문에 누구도 원장에 대한 접근을 거부할 수 없습니다. 하나 또는 다수의 노드가 오프라인 상태가 되더라도 네트워크는 계속 작동할 수 있습니다. 이는 다시 말해, 사용자가 직접 거래 정보를 확인할 수 있습니다. 권한이 집중되어 있지 않습니다.





