암호화폐 거래소 바이낸스가 지난해 8월, 18억달러(약 2조3736억원) 상당의 바이낸스 페그 USDC(B-peg USDC) 담보금을 고객에 별도 고지 없이 유용했다고 미국 경제 매체 포브스가 보도했다.
바이낸스 페그 토큰이란 BNB체인, 아발란체, 폴리곤 등 여러 블록체인에서 사용할 수 있도록 연동된 일종의 래핑(wrapping) 토큰을 말한다. 바이낸스 페그 토큰은 바이낸스 거래소가 직접 발행하는데, 우선 전용 지갑에 발행하고자 하는 페그 토큰의 기초자산을 1:1로 저장한 후 그 가치만큼 발행하도록 되어 있다.
바이낸스 페그 USDC는 이더리움 블록체인에서 발행된 USDC를 BNB 체인 위에서 사용할 수 있도록 바이낸스가 만들어낸 스테이블 코인이다. 그러니까 바이낸스 페그 USDC를 발행하면 그만큼의 USDC가 지정된 지갑 안에 반드시 들어있어야 한다.
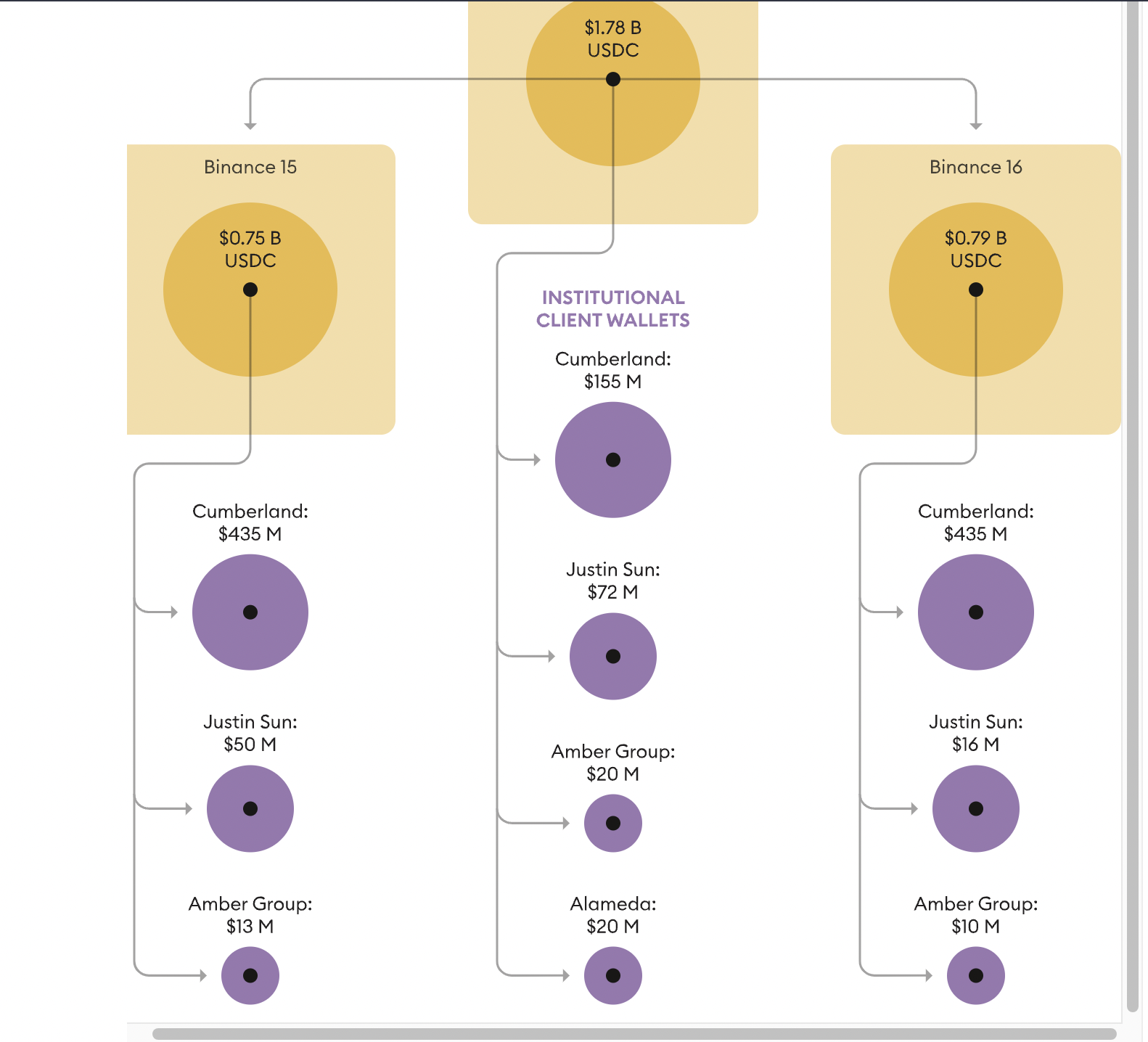
포브스는 취재 결과 바이낸스 페그 토큰이 반드시 그런 방식으로 운영되지는 않았다고 지적했다. 포브스 취재진은 암호화폐 포렌식 기업인 코인아르고스(CoinArgos)와 함께 온체인 데이터 분석을 이용해 지난해 8월 17일부터 24일까지 약 17억8000만달러의 바이낸스 USDC 담보 자산이 옮겨진 것을 확인하고 향방을 분석했다.
바이낸스토큰, 담보 부족에도 아무 일 없었다
분석 결과 10억7000만달러는 암호화폐 트레이딩 기업 ‘컴벌랜드 DRW(Cumberland DRW)’로, 나머지 7억달러는 알라메다 리서치, 저스틴 선 트론(TRX) 설립자, 앰버 그룹 등으로 분산됐다. 코인아르고스 측은 바이낸스 페그 USDC를 뒷받침해주는 담보금이 세 차례에 걸쳐 10억달러 이상 부족했는데도 아무 일이 벌어지지 않았다고 설명했다.
포브스는 “바이낸스는 일반 금융회사처럼 규제를 받지 않고, (규제 미비로) 이런 행위 자체가 불법이 아니었을 수 있다”면서도 “고객 담보금 개념의 돈을 자의적으로 유용한 것으로 보인다”고 지적했다. 자금 이전 자체가 명백한 투자자 피해를 유발하지는 않았지만 고객자산을 마음대로 유용했다는 점에서 FTX 사태를 낳은 샘 뱅크먼 프리드나 알라메다리서치와 크게 다를 바가 없다는 것이다.
바이낸스의 최고 전략 책임자(CSO)인 패트릭 힐만은 이와 관련해 포브스와 진행한 인터뷰에서 “거래소 지갑 간에 수십억 달러가 이동하는 것은 거래소의 정상적인 비즈니스 행위의 일부”라 주장한 것으로 알려졌다.
포브스 vs 바이낸스?
크립토 커뮤니티에서는 포브스가 샘 뱅크먼프리드와 자오창펑에 이중적인 모습을 보인다는 지적이 제기됐다. SBF는 비판을 하더라도 부드러운 모습을 보이지만, CZ에게는 가혹하게 FUD(공포, 불확실성, 의심)의 시각을 들이댄다는 것이다. 지난해 암호화폐 분야 전문 변호사인 이리나 히버(Irina Heaver)도 트위터에서 포브스가 거짓말과 잘못된 정보를 보도한다고 주장한 바 있다. CZ도 2020년 한때 포브스를 상대로 명예훼손 소송을 냈다.
CZ에 대한 포브스 태도: FUD
SBF에 대한 포브스 태도: 실수를 저지른 착한 아이





