이더리움 공동 창업자 비탈릭 부테린은 17일 개최된 ETH 상하이 웹 3.0 개발자 서밋에서 과거 수차례 진행하려고 했던 통합이 올여름 진행될 가능성이 높다고 언급했다.
그는 약 7년간 지분증명 방식으로 전환 준비를 시작한 이래 마침내 통합이 ‘거의 근접했다.’고 설명했다.
통합 예상 달: 8월, 9월 또는 10월
이 공동 창업자는 “문제가 없다면 8월에 통합이 이뤄질 것입니다. 하지만 문제 발생 가능성을 배제할 수 없고 지연될 위험성도 있습니다. 이러므로 9월 혹은 10월에 진행될 수도 있습니다.”라고 설명했다.
그러나 이더리움 개발자들은 6월 8일 롭스텐 네트워크에 가장 큰 테스트 넷을 통합하기로 결정했다.
부테린 발언에 따르면 “그러므로 이번 테스트는 이전에 했던 어떤 테스트보다 더 크고 중요한 테스트가 될 것입니다. 작업증명방식의 애플리케이션이 다수 존재하는 기존 대규모 테스트 네트워크를 지분증명방식으로 전환하게 됩니다.”라고 설명했다.
따라서 롭스텐의 PoS 전환 성공이 올해 통합 시기를 결정하게 될 것이다.
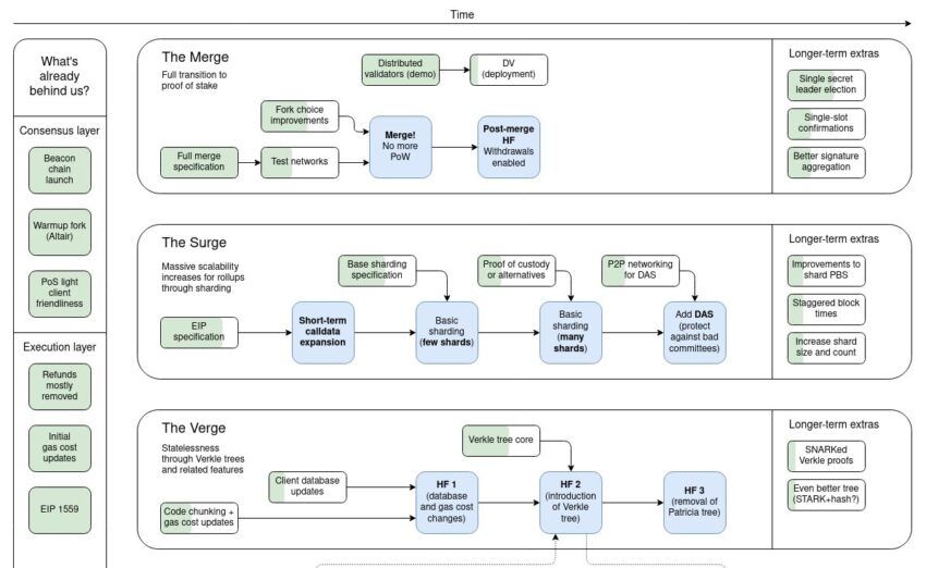
통합 이후 로드맵
2021년 12월 공유한 이더리움 로드맵에 따르면 비콘체인은 약 1년 반 전부터 PoW에서 PoS 전환을 위한 발판을 마련해왔다.
비콘 체인은 지난 2020년 12월 이더리움 생태계에 지분 증명 메커니즘을 도입했다.
또한, 부테린은 이더리움 개선안-1559 내용 중 하나인 런던 하드포크가 작년 8월에 진행되었다고 설명했다. 이더리움 가스비 문제는 통합을 앞둔 네트워크가 해결해야 할 과제 중 하나다.
최근 안드레센 호로위츠(Andreessen Horowitz’)가 발행한 ‘크립토의 현재(State of Crypto)’ 보고서를 보면 이더리움은 스케일링보다 탈중앙화에 집중했기 때문에 시간이 지날수록 이더리움 킬러가 얻는 이익이 많아진다고 설명했다.
특히 A16z는 이더리움의 인기를 ‘양날의 검’이라고 평가했다. 그러나, 이러한 어려움에도 보고서에서 이더리움은 약 7백만 명이 참여하고 활성 사용자가 5천만 명에 달하는 대표적인 네트워크로 평가되었다.
부테린의 로드맵에 따르면 통합 이후 이더리움은 더 버지(The Verge)와 더 퍼지(The Purge)를 통한 추가 개선안을 도입하기 전 샤딩을 통한 확장에 초점을 맞출 계획이다. 이 과정을 통해 검증과정을 개선하고 노드의 데이터 부담이 줄어든다.
그러나 이 캐나다 출신 프로그래머는 로드맵의 모든 단계를 수행할 필요 없다고 생각한다.
그는 “개인적인 생각으로 만약 우리가 더 머지(The merge)와 더 서지(The Surge)를 가지고 있고 그 외에 다른 것이 없더라도, 이더리움은 여전히 훌륭한 시스템입니다.”라고 말했다.
부테린은 “그러나 만약 우리가 더 버지(The Verge)와 더 퍼지(Purge)를 성공하고 다른 사항들도 개선된다면, 이더리움은 훨씬 더 좋은 시스템이 될 것입니다.”라고 덧붙였다.
즉 이 프로젝트는 통합 이후 네트워크 부하를 64개의 샤드에 분산시키기 위해 샤드 체인에 초점을 맞출 계획이다.
전체 암호화폐 생태계
부테린은 최근 몇 년 동안 이더리움을 비롯한 암호화폐 업계가 ‘금융 어플리케이션에 지나치게 집중하고 있다.’고 언급했다. 그는 “금융 어플리케이션도 좋고 중요하지만, 리스크도 크다.”고 설명했다. 더 나아가 사람들이 앱을 최적화하기 위해 너무 많은 노력을 쏟고 있다고 덧붙였다.
한편 최근 테라 생태계 붕괴 이후 암호화폐 시장에서 발생한 사건도 부테린의 우려에 기름을 부었다.
아울러 부테린은 디파이 생태계에 닥친 위기를 2008년 금융 위기와 비교하면서 시스템의 효율화를 위해 무리하게 노력하기보다 회복력을 충분히 고려해야 한다고 강조했다.
이 주제에 대해 어떻게 생각하세요? 우리에게 알려주세요!





