블록체인 분석가들은 LIBRA 밈코인과 멜라니아 트럼프의 공식 토큰을 포함한 다른 의심스러운 암호화폐 프로젝트 간의 연결을 발견했습니다.
이러한 발견은 아르헨티나 대통령 하비에르 밀레이의 짧은 지지 이후 LIBRA에 대한 추가 우려를 불러일으켰습니다.
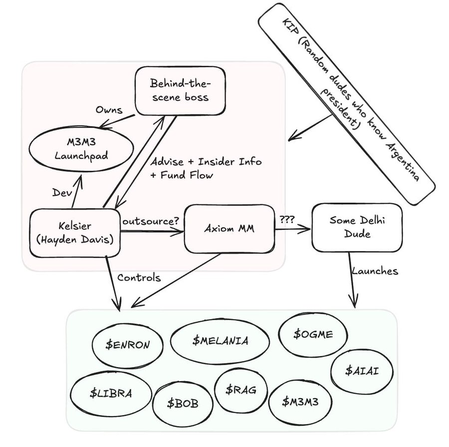
LIBRA와 MELANIA의 수상한 연결
2월 16일, 퍼즐랜드의 공동 창립자인 차오판 쇼우는 LIBRA의 시장 조성자가 델리에서 운영되며 멜라니아 밈코인에도 관여했다고 주장했습니다.
쇼우는 동일한 주체가 두 프로젝트를 통제했다는 지갑 데이터를 공유하며 내부 활동의 의혹을 불러일으켰습니다. 그는 또한 LIBRA 팀을 엔론과 OGME 같은 토큰과 연결시켰으며, 이들은 유사한 가격 조작 패턴을 따랐습니다.
이러한 프로젝트들은 내부 거래와 자동화된 봇에 의해 급격한 가격 상승을 경험했으며, 소매 투자자들에게 손실을 남긴 갑작스러운 매도로 이어졌습니다. 이 패턴은 거래자를 착취하기 위해 설계된 펌프 앤 덤프와 유사합니다.
멜라니아 토큰은 도널드 트럼프의 두 번째 임기 취임식 직전에 출시되어 잠시 20억 달러 시장 가치를 기록했으나 2억 달러 이하로 폭락했습니다.
LIBRA도 유사한 경로를 따랐습니다. 밀레이 대통령의 공개 지지를 받은 후, 토큰은 투자 급증을 보였습니다. 그러나 내부자들이 곧 1억 700만 달러를 인출하면서 붕괴로 이어졌습니다.
사태 이후, 밀레이는 프로젝트와 거리를 두며 시장 조작에 대한 비난을 받았습니다. 일부 비평가들은 이 사건을 금융 및 정치 스캔들로 간주하며 탄핵을 요구하기도 했습니다.
리브라 내부자, 사기 혐의 부인
논란에도 불구하고, LIBRA와 관련된 KIP 프로토콜은 어떠한 잘못도 부인했습니다.
줄리안 페, KIP의 CEO는 모든 자금이 온체인에 남아 있으며, KIP는 토큰 출시와 관련이 없다고 밝혔습니다. 그는 프로젝트의 시장 조성자인 켈시에 책임이 있다고 설명했습니다.
“KIP는 오늘 많은 FUD를 겪었으며, 저와 제 직원들에게 위협이 있었지만, 우리는 출시와 관련이 없었고, 어떤 토큰이나 SOL도 처리하지 않았습니다. KIP는 이미 웹사이트에 등재되어 있었고, 이니셔티브의 잠재력을 믿었기 때문에 프로젝트에서의 역할을 공개적으로 인정했습니다.” – KIP 발언.
한편, 켈시에의 헤이든 데이비스는 투자자 손실에 대해 밀레이 대통령과 그의 팀을 비난했습니다. 그는 밈코인 투자가 신뢰와 지지에 크게 의존한다고 주장했습니다.
밀레이 팀이 홍보 게시물을 삭제하자, 공황 매도가 발생하여 시장이 급락했습니다.
그럼에도 불구하고, 그는 그의 팀이 여전히 프로젝트를 믿고 있으며, 1억 달러를 재투자할 계획이라고 밝혔습니다. 따라서 자산을 밀레이 대통령의 동료나 KIP로 이전하는 대신, 켈시에는 LIBRA에 자금을 재투자하고 모든 획득한 토큰을 소각할 계획입니다.
“저는 제 통제 하에 있는 자금의 100%, 최대 1억 달러를 LIBRA 토큰에 재투자하고 모든 구매한 공급을 소각할 것을 제안합니다. 더 실행 가능한 대안이 제시되지 않는 한, 저는 이 계획을 실행하는 과정을 48시간 내에 시작할 예정입니다.” – 데이비스 발언.
LIBRA 논란은 특히 유명 인사와 관련된 투기적 밈코인과 관련된 위험을 강조합니다. 지지자들은 프로젝트가 여전히 유효하다고 주장하지만, 조사관들은 잠재적 시장 조작과의 연결을 계속 조사하고 있습니다.





