체인링크는 프랭클린 템플턴, 스위프트, 유로클리어와 같은 금융 기관과 함께 주요 AI 이니셔티브를 발표했습니다. 이 이니셔티브는 AI를 사용하여 기업 데이터를 단일 블록체인에 집계하여 “골든 레코드(golden recode)”을 생성하는 것을 목표로 합니다.
이 블록체인 기반 기록은 실시간으로 대량의 데이터를 검증하고 조정하여 산업 전반에 걸쳐 프로세스를 간소화하고 데이터 정확성을 향상시킵니다.
체인링크의 금융 AI 실험
BeInCrypto와 공유된 보도 자료에서 체인링크는 기업 금융에 중점을 둔 새로운 AI 이니셔티브를 발표했습니다. 이 회사는 프랭클린 템플턴, 스위프트, 유로클리어와 같은 주요 금융 기관과 협력하여 AI와 블록체인 기술이 금융 부문의 데이터 관리와 운영을 개선하는 방법을 연구합니다.
더 읽어보기: 체인링크(LINK)란 무엇인가?
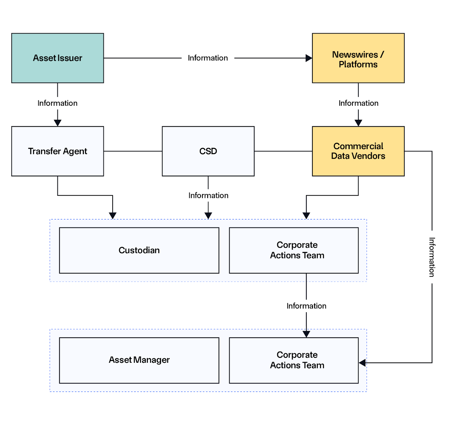
계획은 간단합니다: 체인링크는 분산 오라클과 AI 대규모 언어 모델(LLMs)을 사용하여 주요 기업 행동을 식별하고 수집하려고 합니다. 이 데이터는 블록체인에 기록되어 체인링크가 “상호 운용 가능한, 통합적인 골든 레코드”라고 부르는 것을 생성합니다.
“AI와 오라클의 결합은 기업 행동 데이터를 매우 신뢰할 수 있는 구조화된 데이터로 전환하는 강력한 도구입니다. 다양한 데이터 조각을 결정적인 단일 진실의 원천으로 전환하는 것은 금융 시장이 중요하고 오류가 발생하기 쉬운 데이터를 다루는 방식에서 진정으로 큰 발전입니다,”라고 체인링크 공동 창립자 세르게이 나자로프가 주장했습니다.
나자로프는 이 기록이 금융 부문 전반의 개인 및 기관 행위자들의 효율성을 크게 향상시킬 것이라고 덧붙였습니다. 올해 AI에 대한 엄청난 기업 투자가 이루어졌기 때문에 이러한 저명한 금융 기관이 실험에 참여하는 것은 이치에 맞습니다. 체인링크는 여러 분야에서 새로운 파트너십을 맺고 있습니다.
체인링크는 또한 이 “골든 레코드”를 생성하는 접근 방식을 자세히 설명하는 연구를 발표했습니다. 이 회사들이 해결하려는 주요 문제는 다양한 형식으로 발표되고 비표준화된 채널을 통해 제공되는 기업 행동 데이터의 일관되지 않은 품질입니다. 체인링크의 오라클은 이러한 다양한 출처에서 관련 정보를 신속하게 검색하고 수집합니다.
더 읽어보기: 인공 지능(AI)이 암호화폐를 어떻게 변화시킬까요?
이 데이터 수집 작업에서 다양한 오라클과 LLM은 데이터를 전달하기 전에 합의에 도달해야 하는 분산 노드에서 작동합니다. 이는 잘못된 번역이나 환각을 통한 잠재적 데이터 왜곡을 방지합니다. 체인링크의 업계 표준 CCIP 프로토콜은 그런 다음 이 집계된 블록체인 기록을 상호 운용 가능한 시스템을 통해 전파합니다.
체인링크의 결과에 따르면, 이 실험은 실시간으로 기업 데이터를 검증하고 집계하며 전송하는 데 성공했습니다. 이 이니셔티브는 아직 공식 이름이 없지만 문서에서 “통합 황금 기록”이라는 용어가 반복적으로 언급됩니다. 앞으로는 프로세스를 표준화하고 더 넓은 출시를 준비하는 데 초점을 맞출 것입니다.





